极越汽车的财务危机事件持续发酵,自极越汽车成立以来一直备受关注,背后有吉利和百度两大巨头的支持。然而,现实中的挑战使得公司不得不面对财务困境,以及公司内部化管理问题,极越汽车目前正站在命运的十字路口。
吉利百度联合声明
百度在2024年10月曾派财务团队进入极越进行尽职调查,准备投资30亿元,极越向百度提报的2024年预计亏损金额发现存在高达70亿元的财务窟窿,因此决定不再继续投入。这一撤资行为加剧了极越的财务困境,导致公司无法正常支付员工工资和社保,甚至拖欠供应商款项。
12月12日,极越公司的CEO夏一平在公司总部被员工围堵,员工们要求公司缴纳社会保险费用。
当前,关于极越汽车的员工薪酬问题以及极越汽车车主售后问题,吉利和百度发布的联合声明中提到,作为股东,他们将第一时间解决员工社保缴纳和离职员工补偿问题,并全力维护用户车辆的正常使用、售后和维修保养服务。
同时,两家公司承诺推进其他合理合法事宜的解决,以期维护公司稳定,保障员工权益和用户权益。

极越汽车是如何垮掉?
百度和吉利在2021年共同成立了集度汽车有限公司,百度持股55%,吉利持股45%。然而,由于百度未能获得造车资质,双方决定通过新的合资公司来解决这一问题。
2023年8月,杭州极与越汽车科技有限公司成立,吉利控股旗下的浙江吉利产投控股有限公司持有65%的股份,而百度旗下的上海幂航汽车有限公司持有35%的股份。在极越汽车的运营中,吉利负责整车的生产制造,而百度则在软件和AI技术方面提供支持。尽管股权结构发生了变化,但百度仍然保留了对极越运营主体集度的控制权,尤其是在投票权方面,百度依然拥有极越运营主体集度80%以上的投票权和控制权。
极越汽车曾获得两轮共45亿元的融资,其中A轮和B轮分别为6亿美元和近4亿美元,均由百度和吉利共同增持;C轮为17亿元人民币,百度出了6.5亿元,另有外部投资者参与。据悉,极越汽车自2021年成立以来,累计亏损已超过百亿元人民币。
据极越汽车内部人士曾对极越汽车的一些传闻道出始末。
在整车行业,“造车”烧钱这事情成为一个共识,蔚来创始人李斌认为没有200亿元起步不要造车,小鹏汽车创始人何小鹏认为300亿元都不够。据悉,极越汽车的最大投资支出是车型研究,营销支出排第二,车型立项这种重大投资需要经过董事会批准,极越内部的01、07,以及01和07的800v改款的车型立项的总投资额就超过70亿元,其中,01车型的投资额为40亿元左右,07车型花了30多亿元。
在营销支出方面,有报道称,极越公司一场自动驾驶的浮桥测试宣传极越视觉能力的直播,花了七八百万。极越汽车CEO夏一平曾利用公司资源打造个人账号,供应商选择只问来处不问质量,以及做“火锅局”请车主吃火锅的活动花费在50万元以上,被员工质疑“作为创业公司,花销本应严格控制,但现实情况是失去合规和内审监督的供应商采购。”
在资金方面,百度派驻的CEO在9月承诺将追加投资,并请求吉利作为最大供应商和股东,在账期上给予支持,吉利因此增加了额度。在此前,公司管理层、股东层面的分歧已经全面暴露,极越汽车内部已有高管认为汽车产品定义有问题以及公司CEO经营管理能力有短板,CEO指责CFO不配合工作,要求调整,矛盾公开化。在8月份极越汽车召开的一次董事会会议上,公司管理层报告了最新的亏损情况并提出了调整措施,以确保亏损额在可控范围内,这个会议最终草草收场。
融资受挫也跟百度与吉利两家股东之间存在较大分歧有关,百度、吉利与极越汽车既是股东又是供应商关系,百度对极越汽车拥有超级投票权,吉利在极越汽车上只有一个董事会席位,如果极越汽车要融资的情况,百度占据主导权。吉利旗下已经拥有多个品牌,也就不怎么想养这么一个“亏钱”的儿子,百度把自己的“儿子”养好,极越汽车有任何问题先找百度。但是极越汽车的整车生产制造由吉利协同,百度只负责智驾系统,有点像大股东投钱,二股东赚钱,这就难免产生大股东是否继续“输血”的现实问题。据该内部人士表示, 公司关联交易都是按照公允价值签署协议,而且吉利给了很多垫资,现在吉利对极越汽车的应收账款远超百度。
极越汽车的资金大部分花在了车型研究以及营销上,但营销并没有真正将品牌知名度打响,比如电动门、隐藏式门把手、取消转向拨杆、屏幕换挡等概念并不能让消费者买单,却忽略了产品定义;在产品研发上,没有跟上市场需求与竞争态势,比如工程师曾提出考虑让极越01直接采用800V平台,但最后采用的是400V平台,产品推出直接落后主流市场趋势。在智驾上,尽管极越汽车有百度支持,仍旧缺少自己的研发实力。
该内部人士表示,我相信百度知道造车需要长期投入,需要砸很多钱。这次为什么犹豫不砸钱了,可能觉得这是一个无底洞,看不到回报。换一个角度看,如果这个概念在资本市场依然火爆,哪怕没卖出多少车,或者企业依然亏钱,只要有故事未来还有希望。现在的情况是,资本市场有压力,如果再砸30亿元可能打水漂,还不如今天就止损。
极越汽车CEO夏一平深夜长文辟谣“跑路”
极越汽车CEO夏一平在12月16日凌晨通过朋友圈发布了一篇长文,对近期公司所面临的困境进行了深刻反思和道歉。网友则认为这是一次“失败”的公关。
夏一平在文中首先否认了外界关于他“跑路”的传言,强调极越汽车是他一生热爱的事业,他始终将自己定位为一名真正的创业者。他透露,自从加入极越以来,他不仅投入了个人此前打工及创业积累的全部积蓄,而且在公司面临最严峻挑战的这几天里,更是自掏腰包以确保部分关键员工的权益得到保障。
夏一平在文中表示,作为公司的首席执行官,他在多个方面存在失误。首先,在战略规划层面,他反思自己早期过于乐观,没有预见到资金问题的严重性,导致公司在融资方面未能达到预期目标。其次,在人才管理上,他承认在某些岗位的任命上忽视了岗位需求与人才能力的真正匹配,导致团队难以胜任关键任务。此外,他还指出自己的管理风格过于注重细节和微观管理,这在一定程度上抑制了团队的主动性和创造性。由于太想把极越的两款车卖好,但这可能为极越走入今天的困境埋下了伏笔。他对员工、车主、供应商乃至股东表示深深的歉意,并强调尽管他犯了错误,但他希望大家不要因此否定极越的创新和产品力。他表示,无论如何,他都为极越的产品感到骄傲和自豪。
最后,夏一平表示,他将尽一切努力让极越活下去,不辜负每一个曾经为这两款车奋斗过的战友、不辜负每一个喜欢极越、热爱极越的车主。

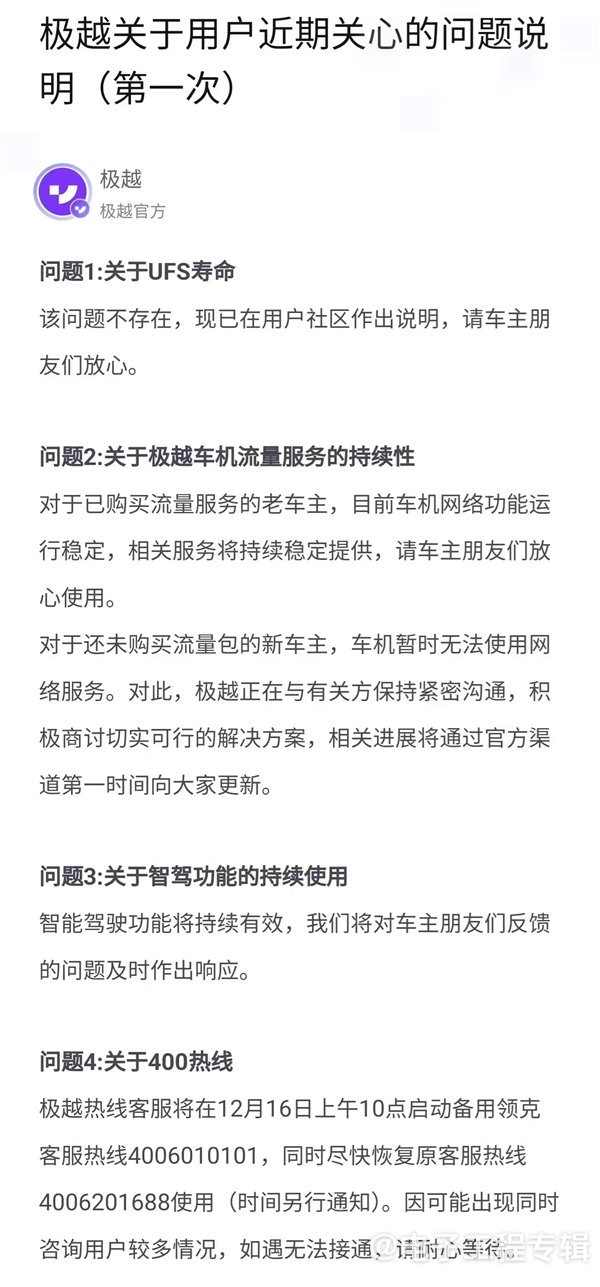
极越关于用户近期关心的问题说明
极越在其官方App上发布了“极越关于用户近期关心的问题说明(第一次)”,针对车主关注的车机流量、智驾功能等问题进行了回应。以下是极越汽车对这些问题的回应:
UFS寿命问题:极越汽车已经澄清,UFS部件不存在任何问题,车主可以放心使用。这一信息已经在用户社区内进行了深入说明,希望车主们能够放下担忧,安心享受驾驶。
车机流量服务:对于已经购买流量服务的老车主,极越承诺车机网络功能运行稳定,并将持续提供相关服务。而对于尚未购买流量包的新车主,目前车机暂时无法使用网络服务。极越正在积极与合作伙伴沟通,寻求解决方案,并承诺将通过官方渠道及时通报进展情况。
智能驾驶功能:极越汽车强调,智能驾驶功能将持续有效,并且公司会及时响应车主反馈的问题,确保车主们能够拥有优质的驾驶体验。

此外,极越还宣布了客服热线的调整。从12月16日上午10点起,将启用备用客服热线4006010101,并努力尽快恢复原客服热线4006201688的使用。由于可能出现咨询量较大的情况,如遇无法接通的情况,请车主们保持耐心,等待片刻后再试。

